新闻中心
2020
11 / 09

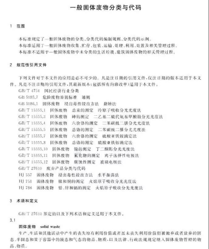
政策 | 国家新发布《一般固体废物分类与代码》

发布 / 3044am永利
A A 手机阅读本篇文章






精选新闻 News
2025
11 / 24

国家发改委:“十五五”时期将在钢铁等重点行业深入实施节能降碳专项行动

国家发展改革委党组书记、主任郑栅洁介绍,加快全面实现绿色转型,就是要以碳达峰碳中和目标为牵引,加快推进4方面举措,即加快构建实施碳排放总量和强度双控制度、加快能源绿色低碳转型、加快产业结构绿色低碳转型、加快生产生活方式绿色低碳转型。

2025
09 / 28

聚焦强治理、优供给等5方面 钢铁行业稳增长路径明确

9月22日,工业和信息化部、自然资源部、生态环境部等五部门近日联合发布《钢铁行业稳增长工作方案(2025-2026年)》

2025
09 / 06

上半年钢铁行业利润总额同比增长63.26%,超7亿吨钢铁产能实现超低排放

上半年,重点统计的钢铁企业,节能环保投资占比达28.9%,总能耗同比下降1.5%。截至7月底,全国已有6亿吨粗钢产能、147家钢铁企业完成全流程超低排放改造

首页 / 新闻中心 / 其他资讯